Uncategorized
Menuju Perawat Berdaya Saing Global, UNTS Gelar 2nd Batch Discovery Learning Program Bersama Universiti Brunei Darussalam
Universitas Telogorejo Semarang (UNTS) kembali menunjukkan komitmennya dalam memperkuat jejaring dan kolaborasi internasional melalui penyelenggaraan 2nd Batch of Discovery Learning Program for Nursing Students from Universiti Brunei Darussalam 2026.
Kegiatan Opening Ceremony program tersebut telah dilaksanakan pada Senin, 2 Januari 2026, bertempat di Ruang Teater Lantai 6 Gedung B Universitas Telogorejo Semarang. Acara ini menjadi penanda resmi dimulainya rangkaian kegiatan pembelajaran internasional bagi mahasiswa keperawatan dari Universiti Brunei Darussalam (UBD).
Pada batch kedua ini, sebanyak empat mahasiswa dari Universiti Brunei Darussalam mengikuti program pembelajaran di UNTS. Adapun mahasiswa tersebut yaitu Nurerdina Sabrina Haji Ahmad Daud, Nur Syafiqah Binti Hj Adis, Muhammad Amar Muazzam Bin Junaidi, dan Alaudin Haddad. Selama mengikuti program, para mahasiswa akan memperoleh pengalaman akademik dan praktik keperawatan yang terintegrasi dengan pendekatan discovery learning serta pembelajaran lintas budaya.
Program ini dirancang untuk memberikan wawasan global di bidang keperawatan, meningkatkan kompetensi akademik dan profesional mahasiswa, serta mempererat hubungan kerja sama internasional antara Universitas Telogorejo Semarang dan Universiti Brunei Darussalam. Selain itu, kegiatan ini juga menjadi sarana pertukaran pengetahuan dan pengalaman dalam pengembangan pendidikan keperawatan yang berstandar internasional.
Melalui Discovery Learning Program, UNTS berharap dapat terus berkontribusi dalam mencetak tenaga keperawatan yang berdaya saing global, adaptif terhadap perkembangan ilmu pengetahuan, serta memiliki pemahaman lintas budaya yang kuat. Kegiatan ini sekaligus memperkuat posisi UNTS sebagai institusi pendidikan tinggi yang aktif dalam kerja sama internasional dan pengembangan akademik global.

Fasilitas Laboratorium
Pendidikan Profesi Apoteker
PROGRAM STUDI PENDIDIKAN PROFESI APOTEKER
Visi
Menjadi Program Studi Pendidikan Profesi Apoteker berintegritas, responsif, adaptif, inovatif dan berdaya saing secara global, unggul dalam praktik kefarmasian dan mendukung budaya lokal untuk meningkatkan kualitas hidup manusia.
Misi
-
Menyelenggarakan pendidikan profesi apoteker yang berkualitas dengan keunggulan farmasi klinis dan komunitas didukung dengan pengembangan bahan alam, guna menghasilkan apoteker profesional dan berkarakter “I-CARE”.
-
Mengembangkan ilmu dan praktik kefarmasian melalui penelitian farmasi sesuai perkembangan sains dan teknologi, dengan meningkatkan peran budaya lokal.
-
Memberikan dampak peningkatan kualitas hidup manusia melalui pengabdian kepada masyarakat berbasis ilmu dan praktik kefarmasian, dengan melibatkan budaya lokal.
-
Memperkuat peran dan daya saing lulusan dengan keunggulan praktik kefarmasian dan mendukung budaya lokal, melalui pengembangan kemitraan strategis dengan berbagai pemangku kepentingan.
-
Menerapkan tata kelola program studi yang baik dan benar serta berkelanjutan melalui penguatan sumber daya.
PKKMB Universitas Telogorejo Semarang 2025 Sambut 621 Mahasiswa Baru Artikel ini telah tayang di TribunJateng.com dengan judul PKKMB Universitas Telogorejo Semarang 2025 Sambut 621 Mahasiswa
PKKMB Universitas Telogorejo tahun 2025 dilaksanakan selama empat hari, mulai 25 hingga 28 Agustus 2025. Program ini dirancang untuk membantu mahasiswa beradaptasi dengan lingkungan perguruan tinggi, mengenal sistem pembelajaran, serta menumbuhkan rasa kebersamaan dan cinta almamater. Tidak hanya itu, PKKMB juga menjadi sarana bagi mahasiswa baru untuk mengasah karakter, meningkatkan kedisiplinan, dan mempersiapkan diri menghadapi dinamika kehidupan akademik maupun sosial di dunia kampus.
Materi pertama disampaikan oleh Wakil Rektor I Universitas Telogorejo, Dr. Ns. Ismonah, M.Kep., Sp.MB. Dalam paparannya, ia menekankan pentingnya pemahaman mahasiswa baru mengenai sistem pendidikan tinggi di Indonesia, termasuk kebijakan, kurikulum, serta peran mahasiswa dalam menjawab tantangan global. Sesi berikutnya menghadirkan perwakilan Lembaga Layanan Pendidikan Tinggi (LLDIKTI) Wilayah VI, Bp. Adhrial Refaddin, S.IP., M.P.P. Ia membahas perguruan tinggi di era digital
dan revolusi industri.
Kegiatan semakin menarik ketika Irwan Hidayat, Presiden Direktur PT Industri Jamu dan Farmasi Sido Muncul Tbk, memberikan kuliah umum mengenai peluang dan tantangan membangun bisnis bagi kaum muda serta kiat menghadapinya. Dengan gaya yang inspiratif, ia berbagi pengalaman perjalanan bisnisnya dan menekankan pentingnya integritas, kerja keras, serta keberanian dalam mengambil peluang. Sebagai penutup, Ns. Prita Adisty Handayani, M.Kep., dari tim K3 Universitas Telogorejo,
membawakan materi mengenai keselamatan dan kesehatan kerja (K3). Ia mengingatkan pentingnya kesadaran mahasiswa akan kesehatan pribadi dan lingkungan kampus yang aman.
Rangkaian PKKMB Universitas Telogorejo tahun ini akan ditutup dengan inagurasi pada 28 Agustus, sebagai penanda berakhirnya seluruh kegiatan pengenalan kampus. Inagurasi tersebut diharapkan menjadi momen berkesan bagi mahasiswa baru sekaligus awal perjalanan mereka menempuh pendidikan tinggi dengan penuh semangat.
Image Accordion #1
Image Accordion content goes here!Image Accordion #2
Image Accordion content goes here!Image Accordion #3
Image Accordion content goes here!Image Accordion #4
Image Accordion content goes here!Accordion item title
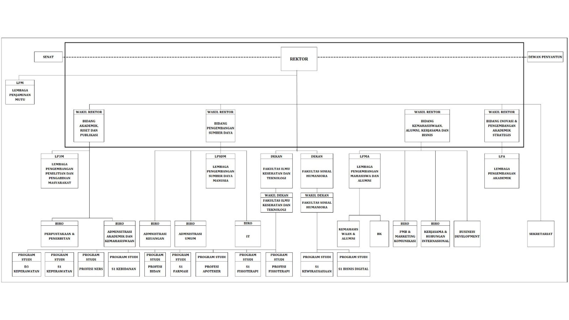
Accordion content goes here!STRUKTUR ORGANISASI UNIVERSITAS TELOGOREJO SEMARANG
STRUKTUR ORGANISASI UNIVERSITAS TELOGOREJO SEMARANG

Kerja Semangat, Tubuh Sehat! STIKES Telogorejo Fasilitasi Pemeriksaan Gratis

Dalam rangka meningkatkan kesadaran akan pentingnya kesehatan di lingkungan kerja, Tim Kesehatan dan Keselamatan Kerja (K3) STIKES Telogorejo Semarang mengadakan kegiatan cek kesehatan gratis bagi seluruh dosen dan karyawan. Kegiatan ini berlangsung pada Kamis, 12 Juni 2025 bertempat di lingkungan kampus STIKES Telogorejo dan bekerja sama dengan Puskesmas Krobokan serta Dinas Kesehatan Kota Semarang (DKK Semarang).
Kegiatan cek kesehatan gratis yang diselenggarakan dengan suasana ramah dan penuh semangat ini meliputi pemeriksaan tekanan darah, tinggi dan berat badan, gula darah, serta konsultasi kesehatan umum. Dosen dan karyawan tampak antusias mengikuti rangkaian pemeriksaan yang dilakukan secara tertib oleh tim medis profesional dari Puskesmas Krobokan.
Kegiatan ini juga menjadi salah satu upaya preventif dalam menjaga kesehatan para civitas akademika agar tetap bugar dan siap memberikan pelayanan terbaik kepada mahasiswa dan masyarakat.
STIKES Telogorejo berkomitmen untuk terus menghadirkan program-program promotif dan preventif guna mendukung budaya kerja yang sehat dan nyaman di lingkungan kampus.
STIKES Telogorejo Semarang Gelar Bimbingan Teknis Lokos Pendanaan PKM dan Penguatan Kapasitas Organisasi Mahasiswa
Semarang, 21 Maret 2025 – STIKES Telogorejo Semarang mengadakan kegiatan Bimbingan Teknis (Bimtek) terkait Lokos Pendanaan Program Kreativitas Mahasiswa (PKM) dan Program Penguatan Kapasitas Organisasi Mahasiswa pada Jumat, 21 Maret 2025, bertempat di Ruang Auditorium Lantai 4. Acara ini diikuti oleh sekitar 100 mahasiswa dari lima program studi yang ada di STIKES Telogorejo.
Kegiatan Bimtek ini menghadirkan narasumber yang kompeten di bidangnya, yaitu Prof. Dr. Parmin, S.Pd., M.Pd., yang memberikan wawasan dan pengetahuan mendalam mengenai mekanisme pendanaan PKM serta pentingnya penguatan kapasitas dalam organisasi mahasiswa. Selain itu, para peserta juga diberikan kesempatan untuk berdiskusi dan bertanya langsung kepada narasumber mengenai hal-hal teknis yang berkaitan dengan pengajuan proposal dan pengelolaan dana PKM.
Kegiatan ini bertujuan untuk memberikan pemahaman yang lebih baik kepada mahasiswa mengenai pentingnya partisipasi aktif dalam pengajuan dan pengelolaan program kreativitas serta penguatan organisasi mahasiswa. Selain itu, diharapkan dengan adanya Bimtek ini, mahasiswa dapat lebih optimal dalam mengembangkan potensi dan keahlian mereka melalui berbagai program yang mendukung peningkatan kualitas pendidikan dan organisasi di kampus.
Acara ini mendapat apresiasi yang positif dari peserta, yang merasa lebih siap dan percaya diri dalam mengajukan program PKM dan memperkuat kapasitas organisasi mereka. Ke depannya, STIKES Telogorejo berkomitmen untuk terus mendukung pengembangan kemampuan mahasiswa melalui berbagai kegiatan serupa.

Pelantikan BEM STIKES Telogorejo Semarang 2025:
Hari bersejarah bagi kepengurusan BEM STIKES Telogorejo Semarang! Sekolah Tinggi Ilmu Kesehatan (STIKES) Telogorejo Semarang mengadakan acara pelantikan Badan Eksekutif Mahasiswa (BEM) periode 2025 di Ruang Teater Lantai 6. Acara yang berlangsung khidmat ini dihadiri oleh jajaran pimpinan, manajemen, ketua program studi (Kaprodi), ketua lembaga, kepala unit, dosen, tenaga pendidik, serta perwakilan dari Himpunan Mahasiswa (HIMA) Farmasi dan HIMA Fisioterapi.
Pelantikan ini menandai awal kepemimpinan baru dalam organisasi mahasiswa, yang diharapkan dapat membawa inovasi serta semangat baru dalam berbagai program kerja kampus. Dalam sambutannya, perwakilan pimpinan STIKES Telogorejo Semarang menyampaikan harapan agar BEM periode 2025 dapat menjadi wadah yang solid bagi mahasiswa dalam berkontribusi untuk pengembangan akademik maupun non-akademik. Ketua BEM yang baru dilantik menyampaikan komitmennya untuk menjalankan program yang berorientasi pada pengembangan mahasiswa, baik dalam bidang organisasi, keilmuan, maupun pengabdian kepada masyarakat. "Kami siap mengemban amanah ini dan berkolaborasi dengan seluruh elemen kampus guna menciptakan lingkungan akademik yang lebih dinamis dan produktif," ujarnya. Acara pelantikan ini juga diisi dengan sesi diskusi dan perkenalan kepengurusan baru, yang diharapkan dapat mempererat sinergi antara mahasiswa dan civitas akademika STIKES Telogorejo Semarang. Dengan semangat baru, BEM periode 2025 diharapkan dapat membawa perubahan positif bagi kampus dan mahasiswa secara keseluruhan. Selain itu, kehadiran HIMA Farmasi dan HIMA Fisioterapi dalam acara ini menjadi bukti nyata kolaborasi antarlembaga mahasiswa di STIKES Telogorejo Semarang. Sinergi ini diharapkan dapat menciptakan berbagai kegiatan bermanfaat bagi seluruh mahasiswa.